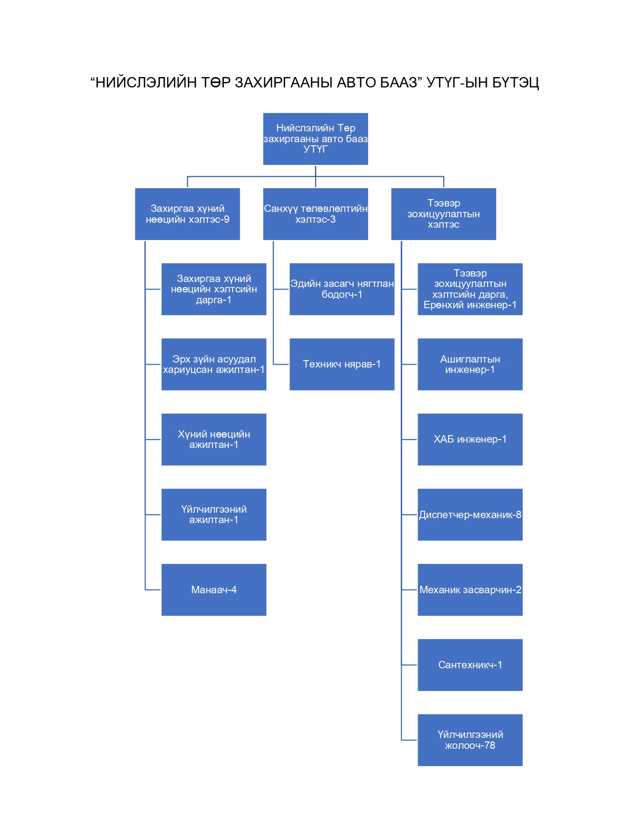
Бүтэц, зохион байгуулалт





Дэлгэрэнгүй мэдээлэл авах:

Нийслэлийн Төр захиргааны авто бааз УТҮГ-ын Захиргаа хүний нөөцийн хэлтсийн дарга М.Болормаа

Утас: 70135075

Цахим хаяг: Bolormaa.b@baaz.ub.gov.mn



Bидео мэдээлэл




Бидэнтэй нэгдэх

ХАМТРАГЧ БАЙГУУЛЛАГУУД